收藏本站
[登录]
企业邮箱
English
欢迎垂询:
010-59195182
首页
关于我们
中心简介
yo米直播赛事
yo米直播nba
YO米直播NBA最新消息
人才招募
app优米
管理体系
质量管理体系认证(ISO...
食品安全管理体系认证(I...
食品安全管理体系认证(F...
nba优米直播
环境管理体系认证(ISO...
职业健康安全管理体系认证...
优米个人娱乐
宠物友好管理体系认证
碳管理体系认证
nba优米在线观看
良好农业规范认证(Chi...
良好农业规范认证(水产类...
农场动物福利认证
鸡蛋类产品认证
产品碳中和认证
产品碳足迹认证 畜禽养...
富硒产品认证
A2型β-酪蛋白生牛乳产...
负责任甄选产品认证 鳄类
水产养殖调水用品产品认证
nba优米在线观看
国际认证
FAMI-QS认证
GMP+认证
GlobalGAP 全球...
BRCGS食品安全全球标...
IFS 国际食品标准
KOF-K Kosher...
HALAL认证
进出口注册
进口饲料和饲料添加剂 初...
进口饲料和饲料添加剂 续...
进口饲料和饲料添加剂 变...
进口食品境外生产企业注册
出境饲料企业海关注册登记
出口宠物食品目的国注册登...
农业转基因生物安全产品注...
宠物食品标签业务
宠物食品新原料申报
FDA认证注册
更多
培训服务
6S现场管理培训
质量管理体系ISO 90...
食品安全管理体系ISO2...
危害分析与关键控制点体系...
环境管理体系 ISO14...
职业健康安全管理体系IS...
FAMI-QS(vers...
GMP+饲料认证体系标准...
BRCGS全球食品安全标...
IFS国际食品标准(第八...
更多
技术服务
宠物食品工厂精细化经营管...
温室气体盘查服务
饲料和饲料添加剂企业生产...
出口饲料和饲料添加剂相关...
《饲料质量安全管理规范》...
验厂服务
新闻中心
中心动态
行业资讯
宠物专栏
优米体育官网下载app
客户风采
公开文件
诚信承诺书
公正声明
申证须知
权利义务
认证流程
认证规则
收费标准
证书使用
证书样本
认证管理
申诉投诉
资源中心
文件下载
基础知识
法律法规
中心刊物
境外标准
在线课堂
悠米游戏
在线咨询
在线申请
在线投诉
体系证书查询
培训证书查询
在线调查
联系我们
企业微博
企业微信
联系方式
当前位置:
首页
>>
新闻中心
>>
行业资讯
>>
查看详情
关于我们
app优米
新闻中心
中心动态
行业资讯
宠物专栏
优米体育官网下载app
客户风采
公开文件
资源中心
悠米游戏
联系我们
行业资讯
饲料经营法律知识十问十答
来源:
优米直播app会员账号
日期:
2022-11-08 10:28:49
点击:
1319
属于:
行业资讯
来源:农夫法学
法律法规依据《饲料和饲料添加剂管理条例》
一、《饲料和饲料添加剂管理条例》中,饲料和饲料添加剂的定义是什么?
本条例所称
饲料
,是指经工业化加工、制作的供动物食用的产品,包括单一饲料、添加剂预混合饲料、浓缩饲料、配合饲料和精料补充料。
本条例所称
饲料添加剂
,是指在饲料加工、制作、使用过程中添加的少量或者微量物质,包括营养性饲料添加剂和一般饲料添加剂。
二、购进饲料产品一般需要核查哪些重要的产品信息?
1.产品标签;
2.产品质量检验合格证;
3.相应的许可证明文件,如饲料生产许可证(号)、进口登记证(号)等。
三、饲料和饲料添加剂经营者在经营场所能对饲料原料(如玉米、大豆等)进行粉碎并添加饲料添加剂混合后出售吗?
不能。
四、饲料、饲料添加剂的标签应标注的内容有哪些?
1.标签应当以中文或者适用符号标明产品名称、原料组成、产品成分分析保证值、净重或者净含量;
2.贮存条件、使用说明、注意事项、生产日期、保质期;
3.生产企业名称以及地址、许可证明文件编号和产品质量标准等;
4.加入药物饲料添加剂的,还应当标明“加入药物饲料添加剂”字样,并标明其通用名称、含量和休药期。乳和乳制品以外的动物源性饲料,还应当标明“本产品不得饲喂反刍动物”字样。
五、饲料、饲料添加剂的经营者应符合什么条件?
1.有与经营饲料、饲料添加剂相适应的经营场所和仓储设施;
2.有具备饲料、饲料添加剂使用、贮存等知识的技术人员;
3.有必要的产品质量管理和安全管理制度。
六、经营宠物(猫、狗)饲料一般需要遵守哪些法律法规?
需要遵守《宠物饲料管理办法》和《饲料和饲料添加剂管理条例》等。
七、饲料、饲料添加剂经营者能否经营用国务院农业行政主管部门公布的饲料原料目录、饲料添加剂品种目录和药物饲料添加剂品种目录以外的任何物质生产的饲料?
不能,禁止经营。
八、饲料、饲料添加剂经营者在经营过程中能拆包、分装零卖吗?
不能。饲料、饲料添加剂经营者不得对饲料、饲料添加剂进行拆包、分装。
九、饲料、饲料添加剂经营者需要建购销台账吗?怎么做?
需要。应如实记录购销产品的名称、许可证明文件编号、规格、数量、保质期、生产企业名称或者供货者名称及其联系方式、购销时间等。购销台账保存期限不得少于2年。
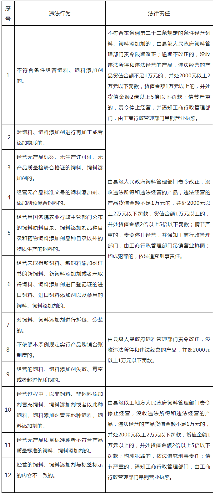
十、饲料、饲料添加剂经营者的主要违法行为及法律责任有哪些?
返回
上一:
林海教授:蛋鸡低蛋白日粮应用现状与减排效应
下一:
加速推动肉鸡、水产饲料豆粕减量替代标准化进程
首页
|
关于我们
|
app优米
|
新闻中心
|
公开文件
|
资源中心
|
悠米游戏
|
联系我们
地址 : 北京市朝阳区农展北路55号中欧中心B段408室(农业部北区 中国-欧盟农业技术合作中心) 邮政编码 : 100125
开户名称 : 优米直播app会员账号 开户账号 : 0126014170003248 开户银行 : 中国民生银行北京市和平里支行(651)
电话 : 010-59195182 / 59195183 传真 : 010-59195184 邮件 :
info@hslcs.org.cn
版权所有@
优米直播app会员账号
2022-2027
京ICP备10033091号-1
map